发布时间:2016-08-02 08:09 我来说说 我要投稿
6月24中考生们迎来了2016中考,中考君为了能让第一时间知道了解中考试题,特将本年度中考语文试题答案及解析公布,仅供大家参考!












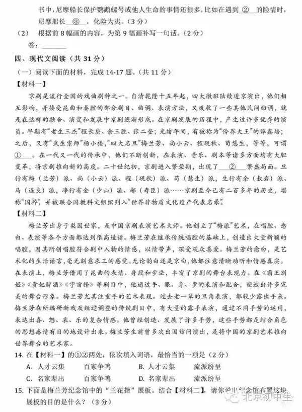
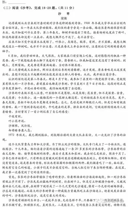
2016年中考语文试题整体评析务本求实 务新求变2016年中考语文命题全面贯彻落实北京市基础教育综合改革的基本精神,坚持立德树人,从核心价值观、传统文化、创新能力等各个方面,全面考查学生的语文核心素养。命题的基本原则是,把学生在课堂上的学习考出来,把学生在社会大课堂实践中的表现考出来,把学生九年义务教育语文学习的积累考出来,把基础知识、基本能力、基本方法考出来,切实发挥语文试卷对深化课堂教学改革的积极引导作用。2016年语文试卷的突出特点是,在保持试题基本稳定的前提下,注重基础,坚持创新。试卷的变化主要体现在以下十个方面:一、精选命题素材命题素材的选择突出立德树人的价值取向,蕴含中华民族传统文化,贴近学生的现实生活。例如,现代文阅读选用梁衡的散文《沙枣》,赞扬了生活在西北沙漠地区的人民默默奉献、质朴顽强、吃苦耐劳的可贵品质。议论文《己所不欲,勿施于人》,论述了传统儒家文化的历史价值以及对现实生活的指导意义。小作文是以学生日常生活的体验,介绍体现“京味”文化的北京特色小吃。二、突出整体设计试卷对知识能力、过程方法、情感态度价值观的考查进行了整体设计。试卷不但在语文基础、名著阅读、现代文阅读、写作等方面进行整体安排,做到每个板块各有侧重,相互配合,而且在每个板块中也注重内容和考查能力的相互勾连。例如,第一板块是“基础·运用”,试卷将语文的字词句、书法等内容围绕“春节”主题做整体设计。又如,第二板块考查学生的文言文阅读。其中,要求学生利用想象理解文章描写的三峡景色,并要求学生依据情境勾连学过的古诗词,在考查文本内容理解的同时,也考查了学生九年的学习积累。再如,在多文本阅读中加入对课外文言文阅读的考查。三、注重设置情境“基础·运用”板块采用了设置情境的命题方式。试题以欢度民族传统节日“春节”为背景,设计了贴福字、读窗花、选春联、写慰问信等活动内容,将对字词句等语文基础的考查融入其中。这样,既实现了把活泼的试题形式与丰富的文化内涵相结合,又将学生带入到欢度春节的现实情境中,在具体的情境中考查了学生的语文基础。四、突显问题意识现代文阅读的试题命制遵循阅读的基本规律,突显问题意识。例如,第20题要求从语言表达的角度让学生对文章的字词句设计自己的讨论题,在考查学生对文章语言鉴赏能力的同时,考查了学生的质疑精神。又如,第23题从关注现实的角度让学生对“己所不欲,勿施于人”做出积极的思考,考查了学生的批判性思维。五、体现创新能力今年的作文试题中有一道题目是“奇妙的实验室”。这道试题属于想象作文,题目通过设置3D虚拟现实实验室的情境,让学生想象在这样的实验室中如何学习知识,增长智慧。学生完成这道作文题,既需要相关学科知识,更需要发挥想象,创设情境,记述自己在如此奇妙的实验室中的学习过程。科幻小说《海底两万里》的阅读、依据想象理解文言文中对三峡景象的描述等都落实了对学生创新能力的考查。六、关注思维品质多文本阅读以京剧为素材,采用多种材料组合的形式考查了学生的逻辑思维能力。例如,通过阅读《史记·项羽本纪》的相关段落,判断梅兰芳扮演的虞姬在听到楚歌时的内心情感。又如,阅读《沙枣》在把握沙枣与人的共性品质的基础上,思考作者是如何借助沙枣写出河套平原人民的内在品质的。七、强调名著阅读较之往年,今年的名著阅读板块提高了赋分权重。试卷在名著考查的篇目上有所增加,去年是两部,今年包括了《论语》《朝花夕拾》《海底两万里》三部作品。这三部作品涵盖了古代经典、现代名著和外国科幻作品。试题既有对整部书的考查,也有对重点章节的考查;既注重学生对整部作品的阅读,也注重对作品主要人物和主要思想内容的把握。作为儒家文化经典之作的《论语》内涵丰富,博大精深,试题围绕《论语》中谈到的“治学”和“为政”两个主题,考查学生对孔子的教育思想,以德为政、依法治国思想的了解。鲁迅的《朝花夕拾》是中国现代文学的经典代表作,试题以把握作品的人物、了解作者的生活和思想为考查重点。《海底两万里》充满了强烈的科学精神,试题围绕鹦鹉螺号和尼摩船长的探险经历及神奇的境遇,考查学生对整部科幻作品的把握。试卷对名著阅读的考查,目的不仅在于引导语文教学要关注名著阅读,同时也为学生提供了阅读整本书的有效方法。
八、强化语文实践多文本阅读试题采用了梅兰芳纪念馆作为素材,体现了语文学习与社会大课堂的相互结合。试题中不但有取自纪念馆的“兰花指”展板,还有梅兰芳演出《霸王别姬》时的手势图片。题目将语文学习与博物馆参观有机整合,体现了对学生语文实践活动的关注,在现实生活中丰富了学生的语文学习。
九、实现学科整合在体现学科整合方面,今年的试卷也有积极的尝试。例如,在慰问信中利用地理知识考查词语的使用;作文题“奇妙的实验室”的导语涉及到生物、物理、化学等学科的知识。
十、尝试题型变化今年的语文试卷在题型的设计上有较多的变化,尤其是在开放性、选择性、差异性赋分等方面做出了积极的尝试,为不同层次的学生搭建了更为广阔的平台。例如,根据情境默写古诗,不要求答案唯一,学生可以根据自己的积累任意选择。又如,第20题让学生从文本中自主选择字词句,自主设计讨论题。再如,第23题给学生提供思考空间,鼓励学生在阅读文本之后,可以从不同角度说出自己对“己所不欲,勿施于人”的思考。今年的试题在材料链接、连续设问、图文结合等许多方面都做出了尝试,丰富了试卷的形式,使试题的呈现方式更为灵活。今年的大小作文仍坚持“二选一”,但在内容的选择上有了新的变化。小作文一篇注重联系生活实际,让学生通过介绍北京特色小吃,体验“京味”文化;一篇注重读书方法,让学生通过点评人物形象,感受诸葛亮的精神境界。大作文一篇联系学生的生活实际,让学生就阅读、实践写一篇文章;一篇是让学生发挥想象,写一篇记叙文。大小作文的选择,不仅是题目的选择,也是为具有不同兴趣、不同思维方式的学生提供选择的平台。2016年的语文试卷在往年试题命制改革基础上又向前迈进了一大步,尤其是在考查以语文积累、文化传承、语言运用、生活实践、问题意识、人文修养等为主要内容的语文核心素养方面做出了可贵的探索。2016年中考语文试卷本着深化教育综合改革的基本精神,对语文教学的良好导向,务本求实,在试卷设计和呈现方式上务新求变,力图体现改革的连续性和深刻性。
作文题(一)根据情境,按照要求写作。(10分)24.从下面两个题目中任选一题,按照要求写作。题目一:有位外地朋友来北京,想通过品尝北京特色美食体验京味文化。请你写一段话,向他推荐一种具有北京本地特色的美食(如北京烤鸭、涮羊肉、炒肝儿、豆汁儿、驴打滚儿、冰糖葫芦、艾窝窝……)题目二:语文课上,老师组织同学们讨论《三国演义》中诸葛亮这个人物形象。你的任务是阅读下面连环画,就印象或感受最深的一点,写一段点评(可以点评诸葛亮的精神境界,也可以点评他的所作所为),准备发言。

要求:
(1)内容符合要求,语言使用得当。
(2)字数在150-200之间。(3)不要出现所在学校的校名或师生名。(二)根据题目,按要求写作。(40分)25.从下面两个题目中任选一题,写一篇文章。题目一:请以“读书?实践?收获”为题目,写一篇文章。不限文体(诗歌除外)。题目二:据报道,在3D虚拟现实的校园实验室里,可以让屏幕里的蝴蝶飞到眼前,可以模拟在不同星球的重力实验,可以置身于恐龙生活的白垩纪,可以探索原子内部的无穷奥秘……在这样奇妙的实验室里学习,会发生怎样有趣的事情呢?请你发挥想象,以“奇妙的实验室”为题目,写一篇记叙文。要求:(1)请将作文题目抄写在答题卡上。(2)字数在600-800之间。(3)不要出现所在学校的校名或师生姓名。
QQ:196579490
资料共享群:541143195
个人微信号:Suzanbei
《2016年北京中考语文试卷答案&语文卷权威解读出炉~》由河南新闻网-豫都网提供,转载请注明出处:http://edu.yuduxx.com/sxks/zk/443747.html,谢谢合作!
豫都网版权与免责声明
1、未经豫都网(以下简称本网)许可,任何人不得非法使用本网自有版权作品。
2、本网转载其他媒体之稿件,以及由用户发表上传的作品,不代表本网赞同其观点和对其真实性负责。
3、如因作品版权和其它问题可联系本网,本网确认后将在24小时内移除相关争议内容。