发布时间:2016-06-02 08:47 我来说说 我要投稿
今年,广州中考志愿填报时间为6月1日至5日。网上填报志愿的流程是怎样的?若是填报志愿确认后,还能不能改动?各批次又是如何录取的……下面一一为大家解答!
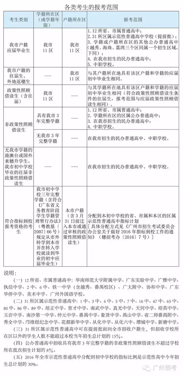
招生录取批次
独立招生学校:外语、美术类和招收“宏志班”的学校,以及普通高中特色课程重点立项学校。
提前批:国家级示范性普通高中学校,分为两步,先进行指标计划的录取,再进行统一计划的录取。
第一批:省一级普通高中学校。
第二批提前录取:广州市美术中学。
第二批:市一级普通高中学校。
第三批:区一级及以下普通高中学校。
第四批:各级各类中职学校(含职业高中、普通中专、成人中专、省部属中专、技工学校)。
原则上民办普通高中学校除在原等级批次安排不得少于招生总计划的30%外,学校可自主选择另一个批次(提前批除外)安排招生计划。除老三区(越秀、海珠、荔湾三区,下同)外其他面向本区招生的普通高中学校的招生批次(一至三批)由各区确定,但整个招生进程必须与全市保持一致。
各批次志愿个数和填报顺序
1普通高中学校志愿数
独立招生学校:公办或民办高中1个。
提前批:指标计划志愿3个。统一计划志愿公办或民办高中共4个。
除独立招生学校和提前批志愿个数由全市统一确定外,其他批次志愿数由各区教育局根据本区招生学校数量综合确定。老三区志愿数由市统一确定。
2中职学校志愿数
第四批:6个中职学校志愿,每所学校设6个专业志愿。
3各批次的填报顺序
各批次的填报顺序没有规定,考生可根据招生学校所在的批次自行填报。同批次内须遵循从第一志愿到后续志愿的填报顺序。不要求所有批次和志愿都填报,但考生应尽可能利用志愿容量,以增加录取机会。
填报志愿办法与时间
广州市高中阶段学校招生实行网上填报志愿,考生登录“广州市高中阶段学校招考服务平台”(http://zhongkao.gzzk.cn/,以下简称“中考服务平台”)填报志愿。
1填报志愿时间
2016年6月1日9:00至5日15:00
2填报志愿流程
1、考生登录中考服务平台的志愿填报系统,正确输入本人考生号和原密码
2、修改新密码
3、进入填报志愿界面
4、逐一填报各批次学校志愿
5、认真核对与修改
6、确认志愿信息
考生须在2016年6月5日(星期日)15:00前对网上填报的志愿信息进行确认,逾时未确认的志愿信息无效。
3志愿修改
填报志愿期间,考生可对未确认的志愿信息自行修改,如确认后需再做修改的,需书面向毕业学校(报名点)申请取消确认,由毕业学校(报名点)将该考生的志愿状态恢复为“未确认”,考生再登录系统自行修改并确认。
4志愿封存
2016年6月5日15:00为填报志愿截止时间,系统将准时自动关闭,市招考办立即对所有考生的志愿数据进行安全备份,同时委托广州公证处办理公证手续。经公证后的志愿数据备份盘分别独立封存于市教育局派驻纪检组和广州公证处。填报志愿结束后考生可随时登录中考服务平台的志愿系统核查本人的志愿信息,如考生对自己的志愿信息有异议将以封存的志愿数据盘的信息为准。
投档录取规定
普通高中投档录取规定
1普通高中各批次均划定录取最低控制分数线和高分优先投档线。提前批统一计划部分由市招考办按招生计划数和报考人数的一定比例,全市统一划定录取最低控制分数线和高分优先投档线;后续批次除老三区由市招考办统一划线外,其他区在征求各区教育局意见的基础上,按招生计划数和报考人数的一定比例,划定各区录取最低控制分数线和高分优先投档线。独立招生学校和提前批指标计划以及广州市美术中学的第二批提前录取不作为单独批次,以各校为单位设定录取最低控制分数线。
2提前批先进行指标计划的投档录取,再进行统一计划的录取。指标计划以示范性普通高中近3年在提前批公办公费录取最低分数的平均值下降20分为该校指标计划的录取最低控制分数线(计算时去尾取整),考生的投档分数只取初中毕业生学业考试成绩,不含高中阶段学校招生考试各项加分和照顾录取(仅限于指标计划投档)。投档时,根据初中学校分得的每所示范性普通高中的指标计划数,按考生志愿的先后顺序,从高分到低分按1:1比例投档录取。若示范性普通高中指标计划未能完成,则将剩余指标计划(含宿位)并入该校提前批统一计划进行投档录取。
3提前批统一计划、第一批至第三批的投档录取规则如下:
① 每批次先对高分优先投档线上的考生,根据学校的招生计划数,按考生志愿的先后顺序从高分到低分按1:1比例投档。投档时,分别按公办计划数对应公办志愿,民办计划数对应民办志愿进行投档。其中,公办计划包括户籍考生(含享受我市户籍考生同等待遇的其他类型考生,简称“户籍生”,下同)招生计划和具有我市初中三年完整学籍的非政策性照顾借读生招生计划,分别对应户籍生志愿和具有我市初中三年完整学籍的非政策性照顾借读生志愿同时投档。先投第一志愿,若学校招生计划未录满,再投第二志愿……依此类推。若高分优先投档线上招生学校未完成招生计划,再对录取最低控制分数线以上的考生进行投档,规则同前。
② 在多个批次安排招生计划的普通高中学校(含公办、民办),非最后批次录取最低控制分数线上未完成招生计划,则不降分录取,其剩余计划数与宿位数并入该校下一批次计划进行投档录取。
③ 公办普通高中学校在该校最后一批次(包括只有一批次的)投档时,若户籍生在批次录取最低控制分数线上已完成招生计划,而具有我市初中三年完整学籍的非政策性照顾借读生招生计划未完成,则继续投档至批次录取最低控制分数线为止;若仍未能完成招生计划,则对剩余学位统一安排补录。若户籍生在批次录取最低控制分数线上未完成招生计划,则先对批次录取最低控制分数线上的考生进行投档,再对该校适当降分继续投档,直至完成户籍生招生计划;若该校的户籍生录取最低分数下调至全市普通高中录取最低控制分数线仍未能完成户籍生招生计划,或在该校户籍生录取最低分数上具有我市初中三年完整学籍的非政策性照顾借读生招生计划仍未能完成,则对剩余学位统一安排补录。
当前批次民办普通高中学校没有后续批次计划的,在批次录取最低控制分数线上未能完成招生计划的不再降分投档,其未完成的招生计划在普通高中录取结束后统一安排补录。
④ 区属示范性普通高中投档时,本区与外区考生按报考范围同时投档。当外区考生投档数已达到面向外区招生最大计划数时,就不再投外区考生,而继续对本区考生投档直至完成招生计划为止。
⑤ 除提前批外,面向全市招生的学校按考生升学所在区的批次录取控制分数线投档。若考生升学所在区当前批次没有录取控制分数线,则按招生学校所在区的该批次录取控制分数线投档。
4特长生的录取,根据市教育局体卫艺处审定获得体育、艺术特长生资格考生的名单,按学校招收特长生的计划和学校设定的条件进行投档录取。录取时,按学校招收特长生计划数,以学业成绩优先为原则,从高分到低分投档。各校在本校设定的体育、艺术特长生最低录取分数线上未能完成的特长生招生计划数,并入学校的招生计划用于招收非特长生。
5面向本市或本区招生的外语、美术类和招收“宏志班”的学校,以及经市教育局批准的特色课程重点立项学校等独立招生学校(班)(具体见《二〇一六年广州市高中阶段学校招生报考指南》,以下简称《报考指南》),在普通高中提前批录取前,按照经市招考办批准并由学校向社会公布的招生方案完成录取工作。
6广州市美术中学安排部分招生计划,按照学校向社会公布的招生方案,在普通高中提前批前独立招生,如生源不足则适当降分录取。其余计划安排在第二批提前录取,投档时,对美术入门测试成绩合格的考生,按其学业考试成绩从高到低录取,如学校在老三区第二批录取最低控制分数线上仍未完成计划,则适当降分录取。
7第三批录取结束后,未完成招生计划(含注册报到后有缺口)的普通高中学校,其补录范围由所属教育行政主管部门确定。市招考办将在广州招考网(www.gzzk.cn)统一公布补录计划和各校原录取最低分数为补录最低控制分数。公办普通高中学校补录计划不再区分户籍生和具有我市初中三年完整学籍的非政策性照顾借读生。凡未曾被普通高中学校录取、符合补录范围、且学业考试成绩达到有关普通高中学校原录取最低分数以上的考生均可登录中考服务平台(http://zhongkao.gzzk.cn/)补报志愿。补录办法另行公布。
中职学校投档录取规定
1中职学校(含职业高中、普通中专、成人中专、技工学校等公办与民办中等职业学校,下同)录取不设录取最低控制分数线,以普通高中学校录取最低控制分数线为起点,在200分以上以50分为间隔分段划定每段投档控制线,200分以下不再划分分数段,依次在分段投档控制线上按招生学校专业计划数与投档数1:1的比例进行投档。
2在分段投档控制线上,根据考生学校志愿先后顺序,先投第一志愿学校,对填报同一所学校的考生,按专业志愿优先、成绩由高到低先投第一专业志愿,若该校有专业未投满,再投第二专业志愿填报该专业的考生档案……依此类推。若所有专业志愿投完后仍有专业未投满,则对选择了“专业服从分配”但还未能投出的考生,按考生成绩从高到低、专业代码从小到大顺序投档至尚未投满的专业。若该校还有专业未投满,则继续投第二志愿学校填报该专业的考生档案……依此类推,直至各专业投满为止。
3未完成招生计划及注册报到后有缺口计划的中职学校,由市招考办在广州招考网统一公布中职学校补录计划,以注册入学的方式进行补录。
其他规定
1投档录取时,当投档到招生计划末位数时,如有2人以上总分相同,按以下规则进行投档:首先投享受“在同等条件下优先录取”的考生;若情况仍相同,则比较有关考生的语文、数学、英语三科分数之和;若再有相同,则依次比较数学、语文、英语、思想品德、物理、化学单科分数;若仍有相同,则比较综合表现评价等级。分数和等级高者优先投档,直至投满招生计划数为止。
2有宿位限制的招生学校,投满宿位数后不再投要求住宿的考生。
3在投档录取时,根据照顾录取政策中关于“加分投档录取”的规定,对符合条件考生的学业考试原始总分给予加分,按加分后的总分投档录取(不含指标计划投档,下同)。考生若具备两项以上加分录取条件,只享受最高加分的一项,体育、艺术特长生不再享受加分。享受加分录取的考生,其享受加分录取政策之后的总分,仅用于投档录取,不计入考生的学业考试成绩。
4被录取的新生须按录取学校通知的时间,准时到学校注册报到。凡不按时注册报到的,由招生学校在录取系统注销其录取资格。每生只能注销、补录一次。其中被普通高中录取,未按时注册报到的考生,不能再参加普通高中学校补录,可参加中职学校的录取。所有注销、补录必须在广州市中招录取系统上进行,凡未经市招考办审核批准的录取行为一律无效。
5招生学校如无特殊理由,对所有投档的考生必须录取,不得退档。
注意事项
1考生必须按规定的学校招生范围和招生批次填报个人志愿。填报志愿与投档、录取的方式有密切关系,考生填报志愿时,须了解清楚录取投档规则及有关规定。各类学校招生批次及录取投档的具体要求,考生可详细阅读《报考指南》和《2016年广州市高中阶段学校招生报考志愿拟稿表》。
2 考生如对所选报的学校有住宿要求的,要先了解学校的宿位情况。按投档录取规则,对宿位数少于招生计划数的招生学校,在按志愿先后从高分到低分对该校进行投档时,当投出要求住宿考生的人数达到宿位数之后,则不再投要求住宿的考生,只投没有要求住宿的考生。因此,考生如有走读条件的,填报志愿时要慎重选择住宿要求,以免因学校宿位数有限而失去录取机会。
3 具备体育、艺术特长生资格的考生,所报特长生招生学校无论是只有一个招生批次还是有两个批次,都必须在该校的首批次第一志愿填报该校,其余志愿由考生自行选择学校填报。不在特长生招生学校首批次第一志愿报该校的特长生,投档时将按普通生的录取规则进行投档。广州外国语学校所有计划安排在提前批前独立招生,因此报考该校的特长生须在独立招生学校填报该校志愿。其他学校的独立招生不视作学校的首批次,特长生计划均安排在提前批或后续批次,考生需在提前批统一计划或学校的招生首批次(非独立招生)的第一志愿填报该校,特长生资格方才有效。有关招生学校体育或艺术特长生计划所在批次详见《报考指南》。
4 凡选择民办高中志愿的考生,须先了解学校的收费标准,考虑家庭的经济承受能力后方可填报。考生一旦被录取,须按有关规定交费和注册报到,否则招生学校有权注销其录取资格,注销后考生只能参加中职学校的录取,不能参加普通高中的补录。
5 根据有关规定,部分招生学校(专业)录取时,对考生的身体条件有特别的要求或限制,并在《报考指南》的招生计划篇中已作出说明。考生务必详细了解招生学校的有关规定,根据本人的身体条件填报志愿。如果考生的身体条件超出所填报学校(专业)的报考限制,一旦被录取,在入学后经新生体检证实不符合录取条件的,招生学校有权调整其专业,或令其休学甚至取消录取资格,后果由考生本人负责。
6各毕业学校(报名点)要全面正确地指导考生根据个人学业水平和发展意愿,合理填报志愿。既要充分利用志愿的容量,也要考虑前后志愿间的梯度,以增加录取的机会。要及时发放我办编印的《报考指南》,确保每位参加统一录取的考生免费人手一本,并可引导考生通过电话咨询会、现场咨询会等途径更多地了解所选择的学校。

来源:广州招考
专注教育:亲子,小学、小升初、名校资讯、政策动态、家长必读!
微信号:一起课堂(yiqiketang)
家长交流群:551218655
《2016年广州中考志愿填报安排出炉了!》由河南新闻网-豫都网提供,转载请注明出处:http://edu.yuduxx.com/sxks/xsc/405845.html,谢谢合作!
豫都网版权与免责声明
1、未经豫都网(以下简称本网)许可,任何人不得非法使用本网自有版权作品。
2、本网转载其他媒体之稿件,以及由用户发表上传的作品,不代表本网赞同其观点和对其真实性负责。
3、如因作品版权和其它问题可联系本网,本网确认后将在24小时内移除相关争议内容。