发布时间:2016-05-22 09:12 我来说说 我要投稿
为推进校园文化建设,加强我校学生艺术团建设,提高学生的综合素质,促进学校艺术教育工作的发展,根据教育部有关规定,2016年我校将继续开展高水平艺术团的招生工作,特制定本简章。
一、 报名条件
凡符合国家规定的2016年普通高等学校招生报考条件,1996年9月1日(含)以后出生,在我校招生计划所列项目中具有艺术才能的高中应届毕业生均可报名。
二、 招生计划
2016年我校将根据艺术团发展的需要,按管弦乐、声乐、民乐、舞蹈话剧、钢琴五个大类进行招生,各大类及单项拟招生人数如下:

三、优惠政策
根据教育部有关文件的规定,学校给予通过选拔测试的考生(凡省级统考涵盖的项目,考生必须根据所在省的相关规定参加该省统一测试并合格,具体以生源所在地政策为准),其高考成绩达到我校在生源省份本科第一批次最终模拟投档线下20分以内(含),且不得低于本科第一批次录取控制分数线即可录取的优惠政策。
结合我校艺术团的实际需要,对于管弦乐类、声乐类、话剧专项中,艺术测试成绩特别优秀的部分考生,可适度降低高考文化成绩录取要求,但不得低于本科第一批次录取控制分数线。对于合并本科批次的省份,要求不得低于该省级招生考试机构划定的相应参考录取控制分数线。
各项目最终公示人数根据考生的艺术测试成绩,经学校高水平艺术团招生工作组审核批准后确定。具体优惠政策以考生与我校签订的《上海交通大学2016年高水平艺术团合格考生认定协议书》为准,并经教育部阳光平台公示通过后方能生效。
四、 选拔程序
选拔程序包括:报名、材料初审、艺术专项测试(初试、复试)、学校高水平艺术团招生工作组审定、签订协议、上网公示。
1.报名
进入“上海交通大学报名系统”(点击进入)进行网上注册、报名。按系统提示填写并提交相关信息后打印申请表。在申请表上加盖中学公章后进行扫描上传并提交(扫描内容须清晰可辨,如因扫描文件不符合要求而导致影响初审的,后果由考生自负)。报名截止时间为2016年1月20日。报名纸质材料无需邮寄。
2.初审、缴费
我校将对考生网上提交的申请材料进行初审,初审结果预计于2016年1月25日在招生网上公布,考生可通过“上海交通大学报名系统”查询。初审通过者需于2016年1月25日至2月18日网上缴纳初试费,并于2月20日后在报名系统中打印初试准考证。
3.艺术专项测试
测试地点:上海市闵行区东川路800号上海交通大学闵行校区光彪楼,详见准考证。
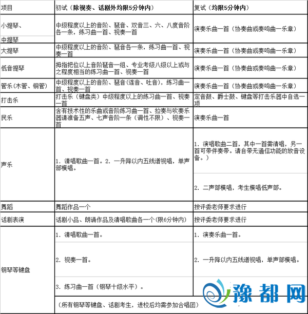
初试时间及安排:

考生持身份证、初试准考证,同时携带申请表格、获奖证书(音乐考级证书或中学阶段两年以上学生艺术团活动经历证明)等原件备查,按规定时间到指定考场初试,考场备有钢琴、定音鼓、谱架,其他乐器考生自备。
2016年2月28日考生可在报名系统中查询是否进入复试,通过初试的考生需于2月28日中午12时前网上缴纳复试费,并于2月28日下午17时后下载打印复试准考证,方可参加艺术专项复试(初试成绩不带入复试)。
复试时间及安排:

考生持身份证、学生证、复试准考证,按规定时间到指定考场参加复试。
艺术专项初试、复试内容:

注意事项:初试复试的曲目不得重复,所有考生无需背谱。
4.认定及公示
我校根据艺术团的实际需要,对复试考生按照分项目艺术专项测试总分排序,由学校高水平艺术团招生工作组审核,决定合格考生认定名单。若某艺术专项没有符合条件的考生,则取消该项目本年度招生计划。我校预计于2016年3月发出复试结果通知。
进入公示名单的合格考生,在签订《上海交通大学2016年高水平艺术团合格考生认定协议书》、明确入校后参加艺术团活动的义务和责任后,将在教育部阳光平台进行公示。
请考生随时关注我校招生网站所发布的有关通知。
5.申请材料
申请材料应当清晰、真实、完整。申请材料中存在虚假内容或者隐匿可能对考生产生不利影响的重大事实的,一经发现,取消继续参与后续认定工作的资格;已经获得高水平艺术团合格考生认定资格的,取消认定;已经入学的,按教育部和我校相关规定处理。
五、相关政策
所有公示合格考生高考成绩达到我校招生录取线的将按志愿顺序录取,未达到我校招生录取线,但在优惠录取认定范围内,将根据其艺术单项测试成绩的高低顺序,按需择优调剂录取。高考体检等不符合国家规定者,将根据国家有关规定取消录取资格或调整至适合专业。
六、 其他
本次艺术团招生选拔工作,在学校高水平艺术团招生工作组直接领导下进行,工作方案、实施办法和最终录取结果均须报学校高水平艺术团招生工作组审核批准。为确保此项工作的公平公正性,学校招生监察部门全程参与,同时接受社会监督。
七、 联系方式
地址:上海市东川路800号新行政B楼333室上海交通大学招生办公室
邮编:200240传真:021-34207255 招生网站:http://zsb.sjtu.edu.cn
咨询电话:上海交通大学艺术教育中心021-34205116
上海交通大学招生办公室021-34200000
监督电话:021-34206217
咨询时间:2016年1月5日—20日10:00—16:00 (双休日除外)
八、本简章解释权属上海交通大学招生办公室。
上海交通大学 招生办公室
上海交通大学 艺术教育中心
2016年1月5日
《上海交通大学16年高水平艺术团招生简章》由河南新闻网-豫都网提供,转载请注明出处:http://edu.yuduxx.com/sxks/gk/399871.html,谢谢合作!
豫都网版权与免责声明
1、未经豫都网(以下简称本网)许可,任何人不得非法使用本网自有版权作品。
2、本网转载其他媒体之稿件,以及由用户发表上传的作品,不代表本网赞同其观点和对其真实性负责。
3、如因作品版权和其它问题可联系本网,本网确认后将在24小时内移除相关争议内容。